ÀíѧԺÀî½­×êÑÐÔ±¼°ºÏ×÷ÍŶÓÔÚ¡¶Advanced Materials¡·Éϰ䷢×îÐÂ×êÑгɾÍ

°ä²¼¹¦·ò£º2023-10-12Ͷ¸å£º¹¨»ÝÓ¢ ²¿ÃÅ£ºÀíѧԺ ä¯ÀÀ´ÎÊý£º

½üÆÚ£¬CA88ÀíѧԺ×ÊÁÏÉúÎïѧ×êÑÐËùÓëÉϺ£½»Í¨´óѧºÏ×÷ÍŶÓÔÚ¡¶ÏȽø×ÊÁÏ¡·£¨Advanced Materials£©°ä·¢ÁËÌâΪDNA-programmed stem cell niches via orthogonal extracellular vesicle-cell communicationsµÄ×êÑÐÂÛÎÄ¡£¸ÃÂÛÎÄ·¢Õ¹ÁËÒ»ÖÖDNA±àÂëµÄÈËΪ¡°ÅäÌå-ÊÜÌ塱ϵͳÓÃÓڿɱà³Ìµ÷¿ØÏ¸°û±íÄÒÅÝÓëϸ°û¼äµÄÕý½»Í¨Ñ¶£¬²¢¹¹½¨ÁË»ùÓÚ¸ÃϵͳµÄ¸Éϸ°û΢»·¾³£¬¼´¡°¸Éϸ°ûí衱£¬¿ÉÖ§³ÖÁ鳤ÀදÎï´ÆÐÔÉúÖ³¸Éϸ°ûÌå±í×ÔÎÒ¸üÐÂÓë¸ÉÐÔά³Ö£¬Îª¸Éϸ°û¹¤³Ì»¯ÀûÓÃÌṩÁËй¤¾ß¡£CA88ÀíѧԺ×ÊÁÏÉúÎïѧ×êÑÐËùÀî½­×êÑÐÔ±ÓëÉϺ£½»Í¨´óѧBio-X×êÑÐÔºÎâ¼Ê½ÌÊÚΪÂÛÎĹ²Í¬Í¨Ñ¶×÷Õß¡£

2009Ä꣬Îâ¼Ê½ÌÊÚÍŶӳõ´ÎÔÚ³ÉÄ겸È鶯ÎïÂѳ²ÄÚ·¢ÏÖÁË´ÆÐÔÉúÖ³¸Éϸ°û£¬ÕâÒ»·¢´Ë¿ÌÉúÖ³ÉúÎïѧÓëÔÙÉúҽѧµÈÁìÓòÓгÁÒªµÄ¿ÆÑ§Òâ˼Óë¿í·ºµÄÀûÓÃÔ¶¾°¡£È»¶øÖÁ½ñ£¬´ÆÐÔÉúÖ³¸Éϸ°ûµÄÌå±í¹¤³Ì»¯Ôì¾ÍÓëË¢ÐÂÒÀÈ»´æÔÚÖî¶àÌôÕ½¡£ÕâÖØÒªÊÇÓÉÓÚ¸Éϸ°ûÓëϸ°û±í»·¾³Ö®¼äµÄÐÅÏ¢ÓëÎïÖÊ»¥»»¶Ôϸ°ûÃüÔ˵÷¿ØÖÁ¹Ø³ÁÒªÓÖ¼«Îª¸´ÔÓ£¬ÎÒÃÇ»¹²»×ãÕë¶ÔÕâÒ»¹ý³ÌµÄ¾«È·µ÷¿Ø¼¿Á©¡£Ï¸°û±íÄÒÅÝ×÷Ϊϸ°ûÅÅйµÄÒ»ÀàÌìÈ»ÄÉÃ×ÄÒÅÝ£¬Äܹ»´ò°ü´«µÝ¶àÖÖÉúÎï»îÐÔÎïÖÊ£¬Èçµ°°×ÖÊ¡¢Ö¬ÖÊ¡¢ºËËáµÈ¡£ÕâÊÇÉúÎï½ø»¯ÉÏÊØ¾ÉµÄÒ»ÖÖϸ°û¼°ÎïÖÖ¼äͨѶ»úÔì¡£³Á±à³Ìϸ°û±íÄÒÅÝÓëϸ°ûµÄÏ໥×÷ÓÿÉÒÔΪÌå±íϸ°û¹¤³ÌºÍϸ°û»ØÂ·¹¹½¨ÌṩÐµĹ¤¾ß¡£

½üÄêÀ´£¬DNAÄÉÃ×¼¼ÊõµÄ·¢Õ¹Îª×êÑÐÕßÃÇÌṩÁËÒ»ÖÖ»ùÓÚ¼î»ù»¥²¹Åä¶Ô×¼ÔòµÄ·½Ê½À´±à³Ìµ÷¿Ø·ÖÆçµÄÌìÈ»/ÈËΪ×ÊÁÏÖ®¼äµÄÏ໥×÷Óã¬Äܹ»ÊµÏÖ´ÓÄÉÃ׿ÅÁ£µ½»îϸ°ûµÈ¸÷Àà×ÊÁϵľ«È·×é×°Óë¿Õ¼äÅŲ¼¡£Ôڴ˲¼¾°Ï£¬×êÑÐÍŶÓÉèÏ룺¿É·ñÀûÓÃDNA½á¹¹±à³Ìµ÷¿ØÏ¸°û±íÄÒÅÝÓëϸ°û¼äµÄͨѶ£¬ÓÃÓÚ¹¹½¨¶¨Ô컯µÄ¸Éϸ°û΢»·¾³ £¿

20231012-1.jpg

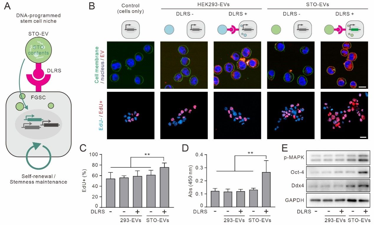
ͼ1. DNA±àÂëÅäÌå-ÊÜÌåϵͳ½éµ¼Ï¸°û±íÄÒÅÝ£¨EV£©Óëϸ°ûÖ®¼äµÄͨѶ

Õë¶ÔÕâÒ»ÉèÏ룬×êÑÐÍŶӿª·¢ÁËÒ»ÖÖDNA±àÂëµÄÈËΪÅäÌå-ÊÜÌåϵͳ£¬Í¨¹ý·Ç¹²¼Û·½Ê½±ðÀ벿ÊðÓÚ×÷Ϊ¹©ÌåµÄϸ°û±íÄÒÅÝÓë×÷ΪÊÜÌåµÄϸ°û±í±í¡£ÕâÑù£¬Ï¸°û±íÄÒÅÝÓëÊÜÌåϸ°ûÄܹ»Í¨¹ýDNA¼î»ù»¥²¹Åä¶ÔÌØÒìÐԵؽáºÏ£¬½éµ¼ÓµÓÐÕý½»ÐÔµÄϸ°û±íÄÒÅÝ-ϸ°ûÏ໥×÷Óã¨Í¼1£©¡£»ùÓÚ¸Ãϵͳ£¬×êÑÐÍŶӳɹ¦ÊµÏÖÁËÆðÔ´ÓÚ·ÖÆçÎïÖÖ£¨Ó×Êó¡¢Î÷¹ÏºÍ´ó³¦¸Ë¾ú£©µÄϸ°û±íÄÒÅÝÓëÈËԴϸ°ûÖ®¼äµÄ¿çÎïÖÖͨѶ¡£¸ÃϵͳÔÚ¸´ÔÓϸ°û»·¾³ÖÐÓµÓкܺõÄÕý½»ÐÔ£¬Òò¶øÄܹ»¹¹½¨¾«È·µÄϸ°û±íÄÒÅÝ-ϸ°ûͨѶ»ØÂ·¡£×îÖÕ£¬¸Ãϵͳ±»³É¹¦ÀûÓÃÓÚ¹¹½¨Á鳤ÀදÎï´ÆÐÔÉúÖ³¸Éϸ°ûµÄϸ°ûí裨ͼ2£©£¬ÊµÏÖÁËÎÞÐè»¿Ñø²ãϸ°ûµÄ¸Éϸ°û×ÔÎÒ¸üÐÂÓë¸ÉÐÔά³Ö£¬Îª´ÆÐÔÉúÖ³¸Éϸ°ûµÄÌå±í¹¤³Ì»¯ÀûÓÃÌṩÁËÐµĹ¤¾ß¡£

20231012-2.jpg

ͼ2. DNA±à³Ìϸ°û±íÄÒÅÝÓë¸Éϸ°ûÏ໥×÷Ó㬹¹½¨´ÆÐÔÉúÖ³¸Éϸ°ûíè

ÕâÏ×÷ÒÀ¸½×ª»¯Ò½Ñ§¹ú¶È³Á´ó¿Æ¼¼»ù´¡ÉèÊ©£¬ÉÏÊö×êÑеõ½Á˹ú¶È³ÁµãÑз¢´òËã¡¢¹ú¶ÈÌìÈ»¿ÆÑ§»ù½ðµÈÏîÖ÷ÕÅÔÞÖú¡£


ÂÛÎÄÁ´½Ó£ºhttps://doi.org/10.1002/adma.202302323 

¡¾ÍøÕ¾µØÍ¼¡¿